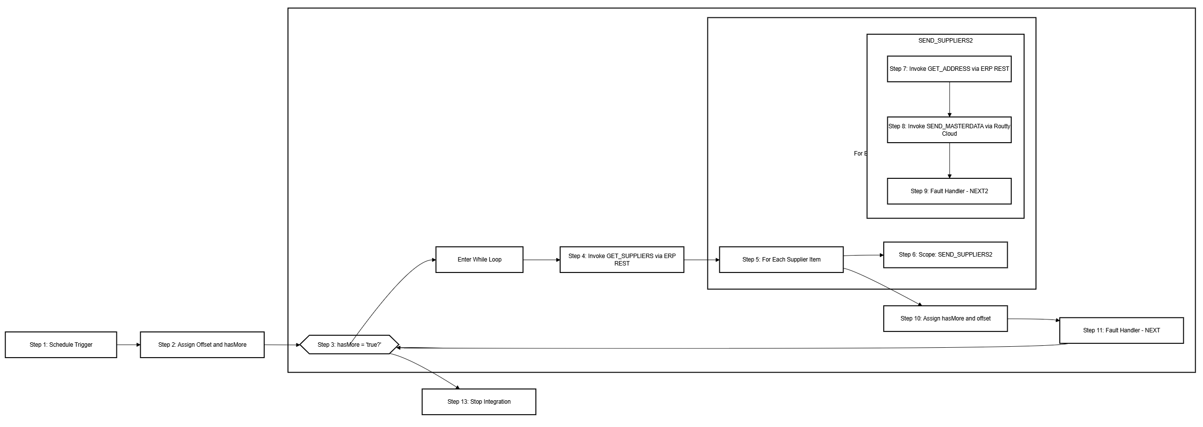
[Masterdata] Supplier Masterdata (ERP => Routty)
This scheduled integration performs a full data export from Oracle ERP to ROUTTY Cloud. It ensures that all required suppliers data is consistently available in ROUTTY Cloud.
🔁 Integration Flow Summary
Integration Type:
- Schedule
- Application
- Event
Project Location:
ROUTTY CLOUD INVOICES
Source System(s):
Oracle ERP
Target System(s):
Routty Cloud
📈 Flowchart
