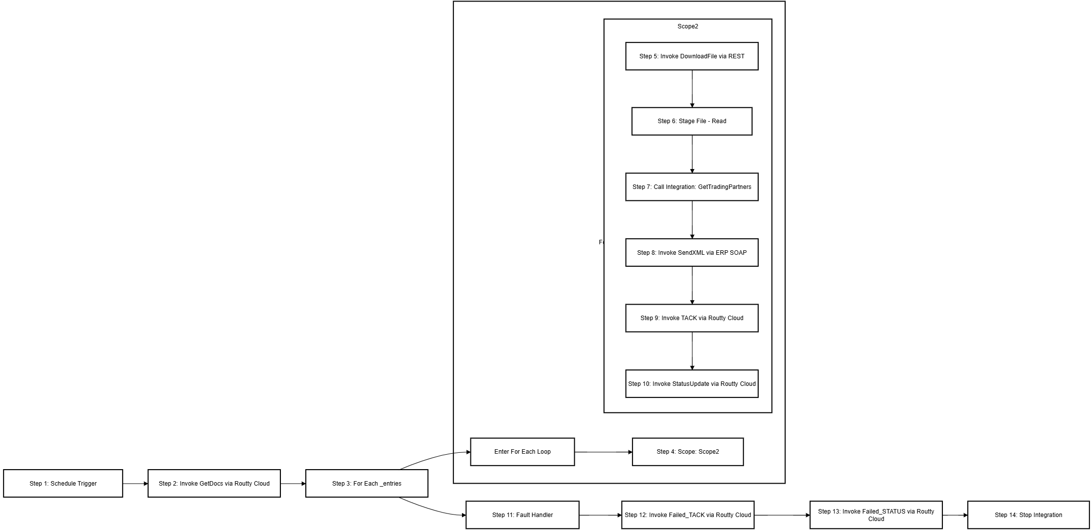
[Inbound] Inbound Invoices (Routty Cloud ➜ ERP)
This integration retrieves all available invoices from ROUTTY Cloud, transforms them into UBL-formatted XML files, and sends them to Oracle ERP. After successful transmission, a status update is sent back to ROUTTY Cloud to confirm that the invoice was delivered correctly.
🔁 Integration Flow Summary
Integration Type:
- Schedule
- Application
- Event
Project Location:
ROUTTY CLOUD INVOICES
Source System(s):
Routty cloud
Target System(s):
Oracle ERP
📈 Flowchart
